曹堂哲 杨威:“理念—工具”比较框架下中国式零基预算的体系建构

发表时间:2025-12-08 14:56作者:曹堂哲 杨威

内容提要

零基预算问世三十余年来,在中国与西方国家的演变呈现不同逻辑。在政策范式理论视角下,与西方国家的间断式演变不同,我国的零基预算呈现出“理念相对稳固-工具日渐丰富”的渐进式积累演化路径。当前,我国零基预算已进入全面深化阶段,基于政策文本分析和实践行动研究,本文刻画了中国式零基预算体系的基本框架,即中国式零基预算在渐进演化中,围绕总额控制、配置效率、运营效率、财政问责等公共预算基本问题,以打破支出固化僵化和合理测算预算规模为基本理念,在政府预算、财政支出政策、部门预算和项目绩效管理等层面采取强化项目库管理、预算绩效管理、支出标准体系建设等有效措施,实现了“破基数、保重点、促统筹、提绩效、核成本、出标准”,从而夯实了财政科学管理基础。

关键词

零基预算;深化改革;总额控制


一、引言

2020年以来,为应对财政“紧平衡”形势,零基预算改革再次受到广泛关注。零基预算要求从“零”开始编制预算,对每项支出重新进行全面审查,通过目标任务分析、替代方案考察、优先性排序、成本效益比较等过程,试图改变支出固化僵化、预算安排只增不减的局面,以达到控制支出规模,优化支出结构,提高资金配置效率和使用效益的目的。

20世纪70年代,零基预算被美国大规模应用于联邦政府和州政府,是继绩效预算、计划项目预算(PPBS)之后的新一轮理性预算改革实践。不过,由于预算过程充满政治博弈,而经济理性与政治法律合规性难以兼顾,因此在实践中,零基预算操作难度大、成本高、工作量过重、缺乏长期效果、无法适用于所有支出领域,未能实质性改变预算决策规则。

改革最终以失败告终。直至2008年金融危机的爆发,零基预算才改头换面重新登上西方政治舞台,并在国际上引起广泛关注。新零基预算尝试将零基预算作为理念,而非具体方法,并结合绩效预算、中期预算等其他工具共同推进,例如英国的支出审查制度、澳大利亚的事前评估制度、美国佐治亚州的新零基预算等。但值得注意的是,符合理论设想的零基预算系统在当今的财务管理中几乎闻所未闻,此时的零基预算已非昔日之貌,而是原始版本的升级与再造。

我国于20世纪90年代初引入零基预算,经历了从摸索试点到全面推广,再到深化改革阶段,处于一个渐进积累演变过程。在这个过程中,各界对零基预算的探讨颇多,毁誉各执一词。一些学者强调真正的部门预算应以零基预算为基础,由于我国预算决策权集中及“权利型预算”支出少,零基预算在我国成功的可能性高于美国。在我国开展零基预算改革后一定程度上缓解了财政困难,提升了预算管理水平。然而,从改革前后的支出规模来看,我国的零基预算实践并未完全摆脱渐进预算范畴。另一些学者认为零基预算更多是财政部门控制支出的工具,而非优化资源配置的方式,质疑其在我国的适用性,建议对支出分类管理,根据具体情况采用不同方法,包括改进的基数加增量调整、零基预算及其他方法(如目标管理、专项管控等)。

通过对比分析,可以发现我国的零基预算与西方模式存在显著差异。我国零基预算在实践层面不断推进,如今已然形成中国式零基预算模式,但关于我国零基预算体系的理论研究却相对滞后。从已有文献看,近二十年国内关于零基预算的研究聚焦于首轮零基预算的实践、美国等国家的经验和教训总结、零基预算改进思路等。但新一轮改革体系究竟是什么?新旧零基预算在从零开始的理念方面有何关系?由于缺乏理论支撑,许多地方政府尚未厘清新零基预算与上一轮改革之间的差异、也未明确推进零基预算的改革路径,因此,构建中国式零基预算体系成为当务之急。


本文基于历史比较和中国本土的研究,尝试提出中国式零基预算的分析框架和经验体系。首先,本文通过内容分析并结合政策范式理论,对国内外零基预算理念与工具变迁的重要周期节点进行识别划分;其次,本文将总结不同时期零基预算理念与工具的着重点与阶段性特征;最后,基于历史比较和中国本土零基预算政策的演进逻辑与现实情况,本文将构建中国式零基预算体系。通过本文的研究,可以丰富零基预算改革的理论思考,助力全面深化零基预算改革和财政科学管理。


二、政策范式理论下的“理念—工具”分析框架

政策范式理论由彼得·霍尔提出,是分析和解释政策变化的重要工具,包含政策问题、政策目标及政策工具三个核心要素。在该理论框架下,霍尔进一步将政策范式变迁划分为三个序列:第一序列变迁是在总体目标和政策工具不变的情况下,调整工具的使用程度;第二序列变迁则是在目标不变的基础上,依据经验调整政策工具的选择及配置;第三序列变迁则是目标、工具设置及其使用程度共同变化。其中,第一、二序列变迁属于渐进式变迁,强调稳定性、连续性和均衡性;而第三序列变迁则为间断式变迁,特征为变动性、中断性和失衡性。

将政策范式变迁理论应用于零基预算历史变迁分析,可以通过分析每个阶段零基预算的核心理念和工具使用情况,来对重点阶段进行识别与划分,以助于勾勒出零基预算改革的脉络。零基预算作为理性预算改革的一部分,其核心理念尽管在演变过程中发生诸多变化,但未能脱离公共预算基本问题——总额控制、配置效率、运营效率以及财政问责的范畴。总额控制旨在预防支出失控和债务累积,确保财政稳健;配置效率关注在公共部门中有效配置稀缺资源;运营效率通过优化资源投入与产出比例来提升政府效能;财政问责要求政府全程对预算负责,保障公共利益和法律遵循。其中配置效率和运营效率核心目的是优化支出结构,服务于总额控制。在具体实践中,为了实现这些目标的工具各有不同。

从这个视角出发审视中西方国家零基预算的历史变迁,可以发现西方国家实施零基预算政策断点较为清晰,理念转化和手段更替较为明显,属于政策范式理论下的第三序列变迁——间断式发展;而我国零基预算演变属于第一、第二序列变迁——渐进式发展,在保持核心理念不变的情况下,不断将各类预算管理手段纳入,共同推动实现总额控制、提升配置效率、运营效率,并对预算负责的目标,这些工具和手段构建出了中国式零基预算的雏形。

图片


三、零基预算在西方的间断式发展

西方国家的零基预算按照“理念-工具”的变化大致可以分为三个阶段:起源时期(20世纪30年代-80年代)、间断时期(20世纪90年代-21世纪初)、优化时期(金融危机后)。纵观整个演变过程,西方国家零基预算的理念呈现出清晰的断点,工具的设置和使用也随之发生巨大的转变。

西方国家零基预算的理念经历了从管理控制到绩效审查的转变——即着重点从配置效率转移到总额控制及运营效率。起源时期的零基预算生长于理性预算的沃土,受政府预算管理理论以及成本效益分析等经济学理论的滋养,形成了一套理论上堪称完美的理想模式。要求打破渐进式预算下的“基数加增长”结构,以“零”为基准,对每一项支出进行重新审查,通过详细分析每项支出的成本和预期收益,证明支出项目的效率、效果和政策优先级,并按照优先级顺序进行资金分配。其中主要关注的问题是:淘汰那些因惯性而存在却无法证明其存在合理性的计划,或者是实际获取的金额远远高于理论上应获取的金额的计划。从其核心理念来看,这一阶段的零基预算呈现出一种管理取向,其试图将预算的重点转移到控制和管理的功能,通过高层决策者对各部门预算申请的管理控制,提升配置效率。零基预算在里根执政后被废止,由自上而下的预算模式所取代,零基预算进入间断时期。20世纪90年代,西方国家掀起了“新绩效预算”的浪潮,使得预算决策的重点从投入转移到了产出和结果,从关注预算编制环节扩展到预算执行环节——也就是注重运营效率的提升。21世纪以来,零基预算重新受到关注,进入优化时期,新零基预算将零基预算作为一种理念与其他方式相结合,例如英国中期框架下的支出审查制度、美国佐治亚州基于绩效预算的新零基预算制度等。这一阶段,政策理念更加注重预算的效益性和持续性,借助西方国家几十年来日益成熟的绩效评价体系对支出进行审查。“新零基预算”不再否认往年预算的参考性,而是对历史数据的分析为基础,在现有预算基础上进行优化和调整,旨在以有限的财政资源实现政府政策目标的最优化,主要强调削减支出规模,实现总额控制。其本质是以支出审查和绩效管理为核心,在总额控制下提升资金的配置效率和运营效率。

理念上的转变推动了工具的变革。起源时期零基预算配合的是一套复杂、精细的工具与流程:识别基本决策单位是基础,准备决策包是关键步骤,对决策包进行优先性排序是核心,最后按照优先顺序进行资金分配。这些工具最终服务于预算的管理与控制功能。而到“新零基预算”时期,零基预算不再包含原始零基预算中对不同支出水平预算的分析,也不关注决策包和排序。而是采用支出审查、绩效评价、中期规划等实施总额控制和提升运营效率的工具,以及将这些工具与优先性排序结合而提升配置效率。其中支出审查是核心,融入了政府工作目标与重点任务、经济形势与财政收支计划、部门支出目标与绩效指标、跨部门活动以及提升生产力和效率等多个方面。除此之外,为了解决原始零基预算实施难点,美国佐治亚州通过识别关键活动、建立绩效指标简化零基预算流程;而英国支出审查制度先后将公共服务协议、业务计划、单部门计划、公共价值框架等绩效管理形式纳入预算管理过程,构成了英国政府预算管理基本框架。正是这些变革使得西方国家形成了如今以支出审查为核心的零基预算模式,推动了零基预算从全面覆盖向重点聚焦、从自下而上的参与式决策向自上而下的战略导向转变,并实现了从预算编制到预算管理全流程的深化与拓展。


四、我国零基预算改革的渐进式累积

通过对典型政策文本进行内容分析,可以发现我国的零基预算实践一直紧紧围绕“破立结合”这一核心思想:“破”即打破渐进式预算模式下形成的不合理基数和支出固化僵化格局;“立”即建立新的预算程序与规则,实现总额控制,提升预算支出的配置效率、运营效率。但关于“怎么破”“如何立”的制度体系,经历了近三十余年的沉浮,才逐渐确立完善。从整体看来,我国零基预算改革历程可以分为三个阶段:20世纪90年代的改革初探阶段、新《预算法》规则下的全面推广阶段、党的二十届三中全会后的全面深化改革阶段。

(一)改革初探阶段

20世纪90年代,零基预算传入我国,湖北、海南、河北等省份进行了试点推行工作。据国内部分学者研究,我国这时期推行零基预算的主要目的有以下几点:解决基数预算无法解决的财政困难、对“基数加增长”模式下所形成的不合理基数进行重新审查、加强财政部门对各个部门的预算控制,因此,其本质上属于“定额预算”或“控制预算”。在此阶段,我国各方面体制难以为零基预算提供支持:在行政体制方面,部门职能划分不清、地方财政自主权不足;在预算管理方面,非正式预算行为频发,民主监督与绩效评价机制缺乏;在技术支持上,基础数据收集和处理能力缺乏等。这些问题使得预算主体职责不够清晰,预算管理科学化、精细化水平不足,制约了零基预算的实施成效。在改革的过程中,各单位虽然重新核定了基数,但其既没有重新确立决策单位,也没有成本效益分析、准备替代方案、优先性排序等工具的使用。总体上,本轮改革尚未实现对预算规则与程序、预算体制以及行政部门权责、架构的重构。

(二)全面推广阶段

2015年,酝酿多年的新《预算法》正式实施,确定了统筹兼顾、勤俭节约、量力而行、讲求绩效和收支平衡的原则,为零基预算的实施奠定了基础。同时我国进入经济发展新常态阶段,财政收入增长速度放缓,刚性支出只增不减,因此从增量扩能转向了调整存量。在这种背景下,零基预算重新回到大众视野。

本轮改革在沿用“破基数”核心理念的同时,开始聚焦于“如何立”的问题,强调将零基预算的管理理念与现有预算程序结合,不断纳入预算管理工具,逐步积累并形成了初步的中国式零基预算体系框架。通过总结本阶段政策文本的关键词,可以看出我国实施零基预算的工具日益多样化,涵盖项目库建设、支出标准体系建设、政策清理、绩效管理、信息化建设等方面,试图完善和优化预算程序,总体已经形成“不破不立、先破后立”的改革局面,详见表1。


图片


本轮的改革在推进形式上呈现出由点及面,由浅入深的特点。在改革的广度上,一般先进行试点,然后逐步推广至各地区、各部门,改革范围不断扩大;在改革的深度上,从主要关注从零审核、资金压减,逐渐演进至项目全生命周期管理、绩效预算的深入结合,促使政府转变工作理念,厘清机构职责,提升工作效率。

但是,本轮改革零基预算仍存在支出规模未脱离渐进式预算的问题。究其原因,在于以下几个方面:一是改革尚未形成全国性的统一框架、操作规范和制度规则。各省份改革进度不统一,例如广东、江苏、浙江等地的零基预算已经相较完善,但是一些地区仍未开始或处于起步阶段。二是实施零基预算对工作人员、预算数据提出了更高要求。实施零基预算需要熟练掌握成本效益分析方法的专业人员,需要全面、真实的预算数据以及对这些数据的深入分析,而当下的工作人员队伍及预算信息系统难以满足要求,导致零基预算效果打折扣。三是配套改革尚未完善。支出标准体系、绩效预算管理体系、事权和支出责任等改革还在进行中,难以为零基预算实施提供坚实的支撑。总之,构建和完善中国式零基预算体系以引导实践迫在眉睫。

(三)全面深化改革阶段

中国式现代化对中国的预算制度提出了新的要求,通过绩效管理等手段提升资金使用的安全性、资金效益和政策效能。在党的二十届三中全会审议通过的《中共中央关于进一步全面深化改革 推进中国式现代化的决定》(以下简称《决定》)中,关于深化财税体制改革的部分,首先强调了要健全预算制度,以预算管理改革牵引总体财税体制改革的深化。《决定》提出“深化零基预算改革”,自此零基预算从中央到地方,在全国范围内开始广泛应用。2025年全国“两会”,零基预算首次写入《政府工作报告》:“开展中央部门零基预算改革试点,支持地方深化零基预算改革,在支出标准、绩效评价等关键制度上积极创新”。目前已有安徽、江苏、内蒙古、湖南、吉林等地出台了全面深化零基预算改革方案,至少13个省份明确提出要在2025年预算编制中采用零基预算模式。新一轮的改革强调同步深化配套改革,进一步完善了零基预算的工具箱,呈现“大破大立,晓喻新生”的态势。

在此阶段,各地政府积极探索,除了常规共性做法以外,各地因地制宜地进行了个性化的理论与工具的创新(见表2)。


图片


五、中国式零基预算体系构建的特征与核心内容

西方的零基预算模式根植于理性预算思潮,本质是技术导向的预算管理工具,在“兴起-中断-复兴”的演变中逐步从资源配置效率转向总额控制与运营效率优化,形成以支出审查为核心、强调绩效导向的预算管理模式。而我国零基预算改革从长期发展来看,呈现一种打破支出固化僵化理念引领下渐进式积累的特征(见图2)。在保留“破”的核心理念同时,“立”的工具箱逐步丰富,尽管仍称为“零基预算”,但我国的零基预算已经形成对原初零基预算的替代与超越,逐步构建起具有本土特色的零基预算管理体系。

图片


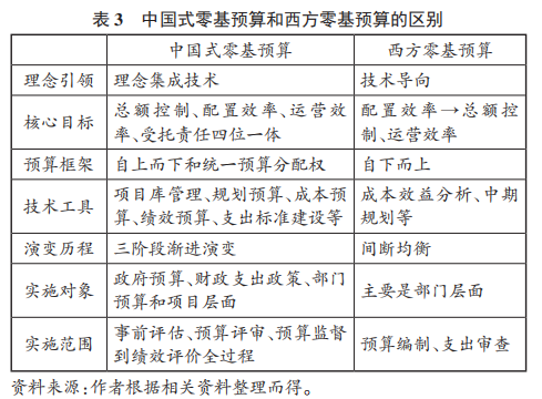
与西方模式相比,我国零基预算的渐进式累积模式呈现如下特点(见表3):一是地方创新和差异化特征。与西方国家从联邦政府拓展到地方政府的实践不同,我国形成了“中央引导-地方创新”的试点推进机制,基于经济发展水平、区域发展规划与地方治理水平的差异,各地方在中央设定的改革目标与原则框架中,形成差异化零基预算模式——东部地区侧重市场化机制创新与管理精细化,中部强化政策统筹与区域发展支持,西部聚焦基础保障与刚性约束,充分彰显“因地制宜”改革特色。二是以问题引导实践,构建“实践问题驱动-工具渐进整合-体系动态生成”的渐进调适机制,工具创新涵盖项目库管理、规划预算、成本预算等复合型政策工具箱。三是实施对象全方位覆盖部门整体、支出政策与项目支出。与西方模式聚集部门整体预算相比,中国模式有更完整、科学、精细的财政支出管理体系。四是应用场景贯穿事前评估、预算评审、预算监督到绩效评价全过程。与专注预算编制阶段的周期性支出审查(英国模式)和绩效计划制度(美国模式)相比,我国零基预算贯穿于预算管理全链条和政策全生命周期,延展性更强。五是与绩效理念的深度融合,西方国家最初的零基预算强调“决策包”及排序,我国更强调绩效理念和零基预算的融合,上海浦东等地创新推动了成本预算绩效管理与零基预算的深度结合,将成本绩效理念贯穿至预算管理全过程,夯实了零基预算“合理测算预算规模”的精细化要求。六是服务财政科学管理。西方国家的零基预算主要功能是改变基数加增长的预算编制模式,技术工具色彩较浓厚;我国零基预算改革服务于财政科学管理,以零基预算为切入点,融合了规划预算、成本预算、绩效预算、统筹预算等有效管理工具,提升了财政管理系统化、精细化、标准化和法治化水平。


图片


总的来说,经过三阶段的渐进式发展,中国式零基预算改革的工具箱日益丰富,逐步形成了以解决预算总额控制、配置效率、运营效率、受托责任问题,实现财政科学管理为目的;以“破基数、保重点、促统筹、提绩效、核成本、出标准”为目标性路径;以综合运用规划预算、成本预算、绩效预算等预算管理工具为技术支撑;以政府预算、财政支出政策、部门预算、项目支出为适用场景的中国式零基预算体系。其中政府预算层面突出总额控制和支出结构优化;政策层面强调统筹整合,集中财力办大事;部门层面强调项目清理和分类保障基础上的部门预算科学管理;项目层面强调分类保障、预算绩效和支出标准等。

(一)破基数:框定总额控制基线

破基数是构建科学零基预算体系的重要基石,其要义在于理顺事与钱的关系,实现总额控制。破基数的理念覆盖部门整体、支出政策和项目支出全方位,其中项目支出最为关键。为了确保财政的可持续性,实现对财政支出的硬性约束能力,要坚决摒弃预算资金分配对基数的依赖,建立完善的项目管理体系,切实贯彻“资金跟着项目走、项目跟着政策走、政策跟着战略走”的准则。

在新增项目上,严格进行事前评估。按照“筹备-入库-排序”的流程进行项目库搭建。首先前瞻谋划项目,扎实做好征集与储备工作,夯实项目库根基。依据国家战略、地方政策及部门职责,精准定位项目方向。深入开展需求调研,广泛收集社会各界意见,确保项目规划与经济社会发展需求紧密契合,提高项目储备的针对性和前瞻性,避免“钱等项目”,实现“先谋事、再排钱”。其次完善项目审核机制,剔除低效无效项目。统筹预算评审、事前绩效评估、财政可承受能力评估等审查机制,作为项目入库的前提条件。评估项目的立项必要性、目标合理性、方案可行性、投入经济性、筹资合规性等,确保财政资金投入的有效性,项目成熟一个入库一个。识别项目可能存在的风险和问题,排除效益低下或不可行的项目,为项目决策提供科学依据。例如,浙江宁波、广东珠海、安徽芜湖等地在项目入库时,对预算资金超过限额的项目,除编制绩效目标外,还委托第三方开展专业事前评估,确保了项目预算的合理性和资金使用的高效性。最后,各地按照轻重缓急对项目进行排序,作为项目预算安排的依据。此外,确保预算一旦获批,项目就能迅速实施,形成实物工作量,杜绝资金沉淀,确保财政资金精准发力,服务经济社会发展大局,实现事与钱的高效匹配,推动资源合理配置。

在存量项目管理上,强化事后绩效评价。一是加强项目清理和整合。项目评价结果与项目的延续、调整、终止挂钩。对已完成、低效、重复项目进行清退,对功能重叠项目进行整合。例如,江西省在深化零基预算改革中对省级数字化项目进行了梳理,评估投入资金、运行状态、维护费用和管理模式,对使用率不高、重复建设、“僵尸”系统进行处理,并建设省级部门数字系统集中管理机制,减少运维成本。二是进行动态调整,实行项目库滚动管理机制。对库内项目定期评估和动态调整清理,及时发现项目执行过程中的问题,优化项目资源分配,确保项目的可持续性和资金的高效使用。例如甘肃省按照“统一规划、合理排序、择优安排、滚动管理”的原则,建立了部门项目库和财政项目库,每年2月份起,各单位对次年预算项目进行筹备,其中延续性项目、经常性项目按照规则可自动进入第二年项目库。

在支出政策上,将总量限额、部门限额延伸至政策限额,不同领域按照财政可承受能力设置预算上限。通过政策总量、结构、方向、方式等方面的优化,实现财政支出更加精准、有效、可持续。同时开展重大支出政策全生命周期预算绩效管理,综合运用存量政策清理和评价,增量政策事前评估等综合手段,在年度预算安排中实现政策“瞻前顾后”,打破政策基数依赖,完善动态评估退出机制。

(二)保重点:完善分类保障机制

在中国式现代化的总体要求下,预算支出要兜牢“三保”底线和民生底线,聚焦党委政府重大战略部署,强调分类和聚焦,促使资金配置向社会最需要的地方。

一是分类编制预算。项目支出按照用途和范围进行划分,人员类项目看政策、公用经费类项目看定额、特定目标类项目分类分档管理。对于特定目标类项目,按照轻重缓急进行标识。支出政策按照功能、领域进行划分,实施清单式管理,形成“总量控制、统筹考虑、优化结构、保证重点”的分类体系。例如2024年北京市根据财政事权和支出责任重新梳理列了园林绿化支出事项和支出分类体系,将全市园林绿化支出分为园林绿化建设、园林绿化养护管理、园林绿化安全和保护、园林绿化产业、园林绿化科技发展和其他园林绿化六个方面,在此基础上根据具体项目的用途和支出方向,设置二级指标17个和三级指标31个,并将事项对应关键绩效指标,通过成本效益分析、投入和产出分析,找到各区园林资金的绩效基线,确保发展目标、战略领域、财政事权、政策任务、绩效目标一体关联。

二是聚集重点。通过项目储备、入库筛选、优先性排序手段聚焦重点项目;通过支出政策事前评估、清理整合、专项资金清单管理聚焦重点政策;通过重点事项保障清单、集中财力办大事政策体系,聚焦部门重点发展领域。将重点工作、重要发展领域及基本民生等纳入预算支出优先保障清单,并结合财力情况、社会需求、发展方向等动态调整重点保障清单,集中有限财力办大事。分类与聚焦确保“部门预算-支出政策-具体支出项目”相互支撑,锚定重点方向“上下同心”,形成攻坚合力。浙江、江苏、广东、安徽等地在集中财力办大事方面取得了显著成效,例如:安徽省省级部门按照“党委政府定任务、部门谋项目、财政筹资金”的模式,围绕关键领域,将重点保障事项划分为“公共服务、产业扶持、重点建设”三类,编制了95项、共计756亿元的保障清单,为预算资金配置提供方向。此外,为了促进新兴产业发展,安徽省还建立专项引导资金,集中用于重大、关键核心领域,支持项目775个,共计9.13亿元,在这种聚集重点的引导下,安徽省制造业投资增长20%、技改投资增长25.2%,有效促进了新兴产业发展壮大。

(三)促统筹:强化预算统筹协同

中国式零基预算理念下要求提升预算统筹能力,将财政资金、政府资产资金全部纳入一个“盘子”,提升预算安排在各级政府间的系统性、整体性和协同性。

中期财政规划管理是促统筹的重要手段。国内外实践表明,预算中除年度预算外,还会涉及诸多周期长、跨度久的项目支出,中期财政规划助力增强预算的前瞻性与持续性,防范财政风险。预算资金使用部门与财政部门一起协同编制三年滚动计划,通过剖析重大项目、政策的目标与国家发展战略是否协同、运行机制是否可持续等,借助逐年更新的滚动管理模式,增强预算的控制和管理能力,提升预算硬约束能力。将零基预算自下而上的预算管理流程与中期预算的自上而下管控相结合,提升年度预算科学性,促进预算可持续发展,发挥财政的集中财力办大事能力。

政策统筹是促统筹的核心举措。围绕党委、政府重点工作,推动跨部门资金的统筹整合、结构优化。健全重大战略任务省、市、县分级共担机制,合理划分各级政府的财政事权和支出责任,确保财政资金的投入与各级政府的职责相匹配。通过强化部门协同与上下联动,打破部门间的信息壁垒和利益局限,促进各部门在预算编制与执行过程中的沟通协作,形成工作合力。以财政资金整合为切入点,按政策文件、支出功能、分支领域分类梳理支出政策,将原属于不同职能领域的支出按政策目标重新归类,着力解决政策碎片化、项目分散化等问题,提升政府部门工作的系统性与协同性,推动预算编制从“部门分块”转向“功能聚合”。以济南市为例,整体绩效评价以政策清理优化为导向,先理政策、后排资金。划分事权与支出责任,确定基本公共服务领域和经济发展领域,其中基本公共服务领域“三保”和债务还本付息为必保支出,经济发展领域设置公共服务、产业发展、城市运行、重点建设“四张清单”,按照“分支领域+政策任务+具体支出项目”三层结构进行分级管理。

部门零基预算评审是促统筹的重要内容。打通政策-职能-任务-项目-预算编制-执行-决算之间的链条,从源头上统筹预算,编制上进行零基预算评审。以中央部门的零基预算试点工作为例,其重要一环是部门整体零基预算评审,包括三个方面的内容。一是项目清理,以职能目标为导向,按“职责-任务-项目-活动-经费”进行梳理,打破部门设置,对同类进行合并简化,“多坑变一坑、多坑并一坑”;二是预算评审。对新增项目进行事前绩效评估和预算评审,对存量项目开展绩效评价,通过绩效目标审核和预算评审核定合理预算规模;三是强化规范管理。厘清职能、项目、资金之间关系,倒逼部门从“被动花钱”转向“主动控效”,增强部门主体责任。

(四)提绩效:深化预算绩效管理

预算绩效管理是中国式零基预算的生命线,中国式零基预算将绩效管理实质性嵌入预算全过程,在预算编制、执行、评价全过程实现预算与绩效的深度融合,并强化评价结果应用,确保“每一分钱花在刀刃上”。

在事前评估环节做到“严把关”。在项目和政策层面,相关部门根据部门职责和事业规划,在重大支出项目入库前、重要支出政策出台前,结合项目库管理、预算评审、政策审批等流程,采用成本效益分析、绩效评价等科学方法进行论证。一是强化事前功能评估。明确功能定位需求和绩效目标,估算达到目标功能水平的最低成本,找到最佳投入产出和成本效益比。例如北京市通州区财政支出项目事前评估指标体系中,涵盖“功能明确性”“功能匹配性”“功能实现可行性”以及“功能经济性”,分别对应是否有明确的项目功能标准、是否与当前社会发展与经济水平需求匹配、是否是最优路径及最小成本。二是建立事前绩效评估联审机制。例如珠海市建立事前评估多部门联动机制,将财政部门、投资主管部门、审计部门等联审工作小组,在事前阶段形成合力。临沂市建立了项目支出预算现场联审机制,跨部门组建联审小组,包含人大代表、政协委员、审计人员、专家学者、市民代表等,进行现场审议。参考预算单位陈述,依据项目预算安排测算过程及申请依据、绩效目标、可行性研究报告、初步设计提出项目支出预算安排意见。三是事前评估结果与作为项目入库前置条件,综合考虑财政可承受能力、评估结果及潜在风险,把好支出源头关口。在部门整体预算层面,事前评估则要侧重于预算编制和指标设置与部门发展规划是否一致、与部门职能是否匹配。

在预算执行中构建全方位、立体化的绩效监控机制。一是对重大财政支出政策、重点项目资金等开展重点绩效审查和财会监督;二是强化内控制度建设,加强日常绩效监管,从绩效自评着手进行。通过实时收集项目绩效数据,定期对比实时绩效情况与预期目标的差距,及时发现并纠正执行过程中的偏差。

将绩效评价结果与项目的延续、终止、调整紧密挂钩,让绩效评价成为发现问题的“显微镜”和“放大镜”。通过建章立制明确结果绩效评价结果与预算安排挂钩。建立“以绩效谋事业、问绩效测成本、向绩效要财力、评绩效优管理、理绩效优结构”的绩效评价运用机制。针对不同类别绩效评价,差异化应用评价结果:部门整体绩效驱动优化部门整体支出结构、强化部门科学预算管理水平,政策绩效抓住政策总量、结构、方向、实施方式、效果和可持续性等方面的评价,将评价结果作为政策立、改、废、退的依据。项目绩效结果推动建立起公共服务标准、绩效考核标准、成本定额标准和财政支出标准。

(五)核成本:突出成本效益分析

零基预算解决配置效率问题后,还要解决预算申请、分配、下达多少等“算细账”的问题。核成本是实现财政资金精细化管理的关键路径,通过完善项目成本核算基础,建立成本指标库、数据库和信息平台,为支出政策及部门整体成本效益分析奠定基础。将过紧日子的要求贯穿在预算管理全过程,真正实现“把钱花在刀刃上”,让财政资金花得更加物有所值。

按照“谁申请资金谁做好项目论证”的原则,项目负责人在项目论证时,做好成本效益分析,摸清新增财政项目支出的成本构成。强化绩效目标管理,牢固物有所值理念,通过成本核算确定财政资金投入规模,基于此选取高质量低成本的项目。深圳市盐田区财政局以2025年校园物业管理项目为试点,以物业服务用工需求为突破口,事前绩效评价统筹考虑校园物业保安和校园周边保安资源综合利用,通过成本分析,核定的成本较预算申报下降了13.82%,较2024年预算指标下降了21.78%。上海市自2023年以来,大力推进成本预算绩效管理,对1800个重大项目和政策深入开展成本效益分析,涉及资金量4000亿,同口径降本10%以上。

在零基预算理念下,还需将成本预算绩效管理从项目层面向部门整体拓展。将成本效益理念贯穿部门整体预算全过程,构建成本、质量、效益为核心的考核体系。针对重大政策和项目,实施分层次穿透式分析,确立成本与绩效基准,优化支出结构。推进政府会计制度改革,依据权责发生制核算全周期成本,统一财务核算标准,实现成本核算与预算、财务管理、绩效管理的系统集成。建立成本数据库,与绩效指标衔接,为绩效管理提供数据支撑,提升财政资金使用效率。此外,北京、上海、安徽等地推动跨部门、跨区域的“一类事”开展成本预算绩效分析,有助于解决同类事项不同服务标准、成本定额、支出标准和绩效考核不一致的问题,进而提升财政科学管理水平。

(六)出标准:健全支出标准体系

零基预算基于理性预算,追求客观标准,以实证证据、绩效指标和可量化数据为依据,最大化政府项目产出效果。标准科学是零基预算的内在要求,包括项目文本标准化、支出标准化等,需构建一套广覆盖、多指标、可调整的支出标准体系,形成公共服务标准、成本定额标准和财政支出标准的“价值三角”,确保零基预算的实施有据可依。

一是完善支出标准体系建设。对经常性和延续性项目进行全面梳理,针对无测算标准或测算标准不完善的通用项目、共性支出。由财政部门牵头,综合考虑经济社会发展水平、财力状况、政策导向等因素,制定或修订通用标准。对于专项项目或特定部门支出,由各部门牵头制定专用标准。例如,贵州省要求各部门系统梳理现行支出标准,对预算安排影响较大的通用标准优先纳入建设计划,同时结合部门职能活动和预算项目特点,制定专用标准建设(修订)计划,确保支出标准符合实际需求,进而推动预算管理一体化更加智能化,强化数据分析运用,提升预算管理效能。浙江省建立24类39项基本支出预算标准和48类186项项目支出预算标准,基本形成“边界清晰、科学全面、动态调整”的支出标准体系。

二是建立支出标准动态调整机制。定期对支出标准进行评估,根据物价变动、政策调整、实际执行情况等因素,及时修订和完善标准,确保支出标准能够及时反映实际情况,保持其有效性和合理性。

三是支出标准体系与预算管理一体化系统深度融合。依托一体化系统,实现数据的实时共享和监控,严格按照支出标准进行资金拨付和使用,防止超标准支出。及时发现和解决预算执行中出现的问题,确保支出标准的有效执行,提高财政资金使用效益。广东省在预算管理一体化系统嵌入预算支出标准管理模块,起草标准库规范,搭建起涵盖制度标准、财政运行绩效指标、预算支出绩效指标、预算支出标准和基本公共服务标准的数字标准体系框架。明确其与相关方面的衔接融合规则及全省各行政区划之间可相互查询标准,并建立动态调整机制。


六、结论和展望

中国式现代化零基预算体系针对总额控制、配置效率、运营效率和财政问责的问题作出了自己的回答。然而通过与西方零基预算相比较,本文也注意到我国实施零基预算面临的困境及难点问题。一是西方国家在绩效预算与零基预算融合方面有较多经验与优势,我国仍处于起步阶段,还未形成合理、系统、高效的指标评价体系。另外,评价结果应用受限,使得绩效评价“走过场”,无法为零基预算提供有力的决策依据与优化方向,进而削弱了两者协同增效的合力。因此,从绩效管理的角度看,零基预算改革在全面提高资金使用效益方面还存在提升空间。二是重大战略部署、专项资金、部门预算、项目预算之间统筹不够充分,且未与本地实际财政状况、战略目标及管理流程深度融合。部门间协调机制缺失,财政、审计、业务部门之间未能形成高效协同的工作合力,导致零基预算在执行过程中面临重重阻力,难以有效落地实施。三是零基预算在欠发达地区实施效果有限,仅能保障基本支出,较难支持中长期规划项目安排。

深化零基预算改革可持续从以下几个方面发力:一是重构财政支出政策体系,通过跨部门跨周期资金统筹形成“政策任务+项目”的立体预算视图,强化功能聚合与政策限额管理;二是建立分类分层评审机制,以竞争性分配体系推动项目择优,嵌入成本核算实现横向可比;三是深化绩效预算,扩展绩效管理范围至政策层面,构建“三评合一”机制和重大政策监测评价体系;四是推进成本预算绩效管理,建立行业成本基线与闭环机制,实现资源精准配置;五是鼓励各部门编制内部标准,选取成熟的部门标准提升为财政标准,完善科学的支出标准体系。并通过智能化预算管理提升效能,推动财政资源从被动分配向精准适配转型,提升资金使用效益与政府治理效率。

湖南省长沙市天心区书院路9号保利国际广场B3栋29层

0731-82963380

13466308028@139.com

九澧公众号
九澧视频号