李利 曹堂哲:研究型绩效评价的缘起、框架与实施路径

发表时间:2025-12-05 14:45作者:李利 曹堂哲

内容提要

历经20余年的发展,我国预算绩效评价工作取得显著成效,全方位、全覆盖、全流程绩效评价体系已基本实现。然而,面对“十四五”规划提出的推动高质量发展新主题,当前预算绩效评价工作还存在唯分数论、业财融合不足、评价标准不统一、评价结果激励约束作用不强等问题。为解决上述问题,本文基于循证决策、功能评价、理论驱动评价、实证研究评价理论基础,提出了一种融合问题导向、后模板化、量化可考、物有所值特征的研究型绩效评价新模式,旨在为推动我国预算评价体系的深度变革与全面升级提供有益的参考和启示,助力我国预算绩效评价工作迈向更高水平。

关键词

绩效评价;研究型绩效评价;预算绩效


一、引言与文献综述

自2003年党的十六届三中全会提出“建立预算绩效评价体系”以来,我国预算绩效管理改革历经绩效评价、绩效管理、全面实施预算绩效管理三个阶段,研制了分行业、分领域、分层次绩效考评指标和标准体系,实现了全方位、全覆盖、全流程的预算绩效管理体系,并建立了信息化工作平台和专家资源库等支撑体系等。2024年,党的二十届三中全会明确提出“深化零基预算改革”,推动预算绩效管理新范式的建立。新范式强调绩效与预算关联,即围绕绩效预算这一核心,优化绩效管理体系,深化事前评估、绩效目标管理和评价,倡导研究型绩效评价,实施成本预算绩效管理,健全绩效指标和标准体系,以预算绩效管理提质增效,促进和深化零基预算“破基数、保重点、促统筹、提绩效、核成本、出标准”等改革措施落地生根(曹堂哲,2024)。然而,当前我国预算绩效评价体系与之相比,还存在亟需改进完善的短板弱项。一是绩效评价以分数论英雄,问题导向不够清晰。当前预算绩效评价侧重以达标考核和合规审查作为依据进行打分,导致有些评价指标共性化和分数趋同倾向明显,评价问题导向不够充分,评价深度不够。二是业财融合不足,对绩效的驱动因素分析不够充分。在预算绩效评价过程中,业务部门和财务部门协作机制尚不完善,信息共享受限,导致绩效分析工作缺乏全面性和准确性,不仅影响了财政资金的使用效率,也削弱了行政事业单位的服务效能和公共资源的优化配置。三是评价标准不统一,实证研究的色彩不够浓厚。当前,我国预算绩效评价标准尚不统一,导致不同地区、不同部门对财政资金使用效益的评价缺乏统一标尺,影响评价结果的可比性和公信力。同时,绩效评价工作往往过于依赖主观判断和定性分析,缺乏实际数据和统计分析的支撑,较难准确反映财政资金的使用效果和问题。四是评价结果与预算挂钩不够直接,激励约束作用不够强。尽管“十三五”时期,财政部已探索建立了预算绩效评价结果和预算安排的挂钩机制,但这一机制在约束力方面仍有待深化与完善,特别是在预算中期调整过程中,绩效评价结果的运用尚不充分,未能充分发挥其动态调整与优化的功能。另外,绩效评价结果与政府绩效考核结果挂钩机制尚未理顺,预算绩效评价结果尚未纳入政府绩效和干部考核体系,绩效评价结果对部门履职的激励约束作用仍需提高。

当前,我国学者在绩效评价领域的研究重心,仍较多聚焦于达标考核与合规审查的传统框架内,绩效评价的功能主要是控制、合规和考核。例如,安百杰、张宁(2019)认为,绩效评价指标设计应当与绩效目标相匹配,才能够正确反映绩效目标的实现程度。阳秋林、刘婕(2022)通过对既往研究成果的总结,将绩效评价的内容归结为:一是资金立项决策是否科学,资金管理办法是否合理,评价目标是否可行;二是资金是否落实,管理是否到位,监督是否有效;三是资金使用是否合规,目标完成是否及时。王佳、闫兴杭(2024)认为,财政政策评价的关注重点是财政政策制定和开展的合规性、合理性及政策最终产生的效果。梁宏中(2024)认为,高校教育规划评价要采取基础性评价与发展性评价并重原则,其中基础评价是指对特定时间节点的阶段性目标、任务完成情况进行评价,是对标对表确定是否达成相关指标、完成相关任务;发展性评价,是判断所完成的规划目标任务能否巩固高校办学目标、定位、服务面向和特色,与国内外同类高校相比的竞争位势、领先或落后距离,与产业发展、社会进步、科技创新的新要求是否适应。

相比之下,国外绩效评价的研究更为前瞻,呈现出一种研究型(循证型)的发展趋势。循证实践是一种趋势,代表了循证时代政府绩效管理的发展方向(Hall and Battaglio,2018)。2022年,欧盟委员会发布《支持成员国将政策制定与科学研究相连接》,以促进欧盟成员国更好地利用科学证据和专业知识来制定政策,同时介绍了支持成员国在循证决策方面进行能力建设的最佳实践和可供使用的工具。美国、英国等OECD国家都在探索和不断完善将循证决策运用于预算管理的制度、途径、方式和方法。

针对绩效存在的上述问题和预算绩效管理提质增效的要求,参考国际最新趋势,本文提出了我国财政预算绩效评价提质增效的一种可选路径,即研究型绩效评价。研究型绩效评价,也可称为循证型绩效评价,是指在开展预算绩效评价工作时,将绩效评价作为一种研究活动,引入科学研究的方法,开展绩效理论研究,理论研究指导绩效评价实践,通过提出、分析和回答描述性问题、规范性问题和因果性问题,透过表象探究本质,发现事物发展规律,实现基于证据的决策(循证决策)和绩效评价结果的实质性应用,推动预算绩效评价工作提质增效。研究型绩效评价不仅关注是否达标或合规,更重要的是要深入探索绩效背后的驱动因素、影响机制及优化策略,通过科学研究方法提升绩效评价的深度与广度,为政策制定与实践操作提供更加精准有力的依据。


二、研究型绩效评价的理论基础

研究型绩效评价,不是在绩效评价工作之外另起炉灶,而是把研究融入贯穿于绩效评价项目立项、实施、报告的全过程。研究型绩效评价的理论基础包括循证决策、功能评价、理论驱动评价以及实证研究评价。

(一)循证决策

循证决策在于通过科学方法严格评估各类预算项目的实际绩效,搜集并分析绩效证据,进而基于这些确凿证据来指导未来预算资金的分配与管理,为项目管理提供科学、合理的建议。与基于事实的决策相比,循证决策更加注重经过科学评估的证据,严谨性和系统性更强。

循证决策源自英国,在美国等地也得到了较为显著的发展与推广。自2009年后,面对2008年全球金融危机留下的深刻经济创伤与财政困境,奥巴马政府提出,政策制定应根植于坚实的数据与证据之上,开启了美国循证决策的新篇章。2016年,《循证决策委员会法案》获得通过,该法案提出要在行政部门成立一个循证决策委员会,对循证决策进行全方位战略统筹,主要承担数据研究、建设数据共享中心等职责;2019年,《循证决策基础法案》获得通过,内容主要包括规划联邦机构证据建设、设立“评估官”及数据咨询委员会等强化证据构建,通过制定数据清单与目录,设立首席数据官及其委员会等推动政府数据开放,以及加强协作监督、设立统计机构、规范数据访问流程等确保机密数据保护与统计有效性。美国管理和预算局(OMB)在2018年、2019年、2020年的预算中均提及了积累和运用证据以提高政府有效性。以2020年为例,循证决策主要集中在寻求学习和改进的循证战略、将评估作为具体工具来寻求学习和改进、综合利用数据寻求学习和改进、在联邦循证过程中促进透明和问责治理价值等方面。

循证决策的方法由一系列技术步骤构成,即询问关键问题、寻找证据、评估证据、应用证据于政策中,并以离散的、有时间限制的方法研究政策决策(Nutley and Davies,2000)。具体表现为:清晰界定决策问题,明确性质、范围及关键要素,为证据寻找与评价指明方向。在此基础上,广泛深入搜集科学证据,涵盖学术研究、实践案例、专家意见等,确保决策依据全面可靠。对所收集证据进行质量评估,考量其科学性、适用性和关联性,保证决策依据有效。基于评估后的证据,结合实际情况与利益相关者需求,制定科学合理的决策方案,兼顾科学依据与可行性。决策实施后,跟踪和评价决策是否达到了预期目标、是否存在未预见的问题等,并据此调整优化,为后续决策提供改进依据。

(二)功能评价

功能评价是价值工程的核心内容,是对产品各项功能(产品所担负的职能或所起的作用)的价值进行定量评价,从中选择价值低的功能作为改善对象,以期通过方案创造,改进功能的实现方法从而提高价值。功能价值分析的基本思路是在一个产品或一个部件里,某零件的成本应与该零件的功能重要性相称;如果零件的成本很高,但它的功能在产品或部件中却处于次要地位,则说明这个零件的成本偏高,有不合理的地方;相反,则说明功能可能有过剩或多余的现象,应予以改进。从实践来看,北京市于2019年引入了功能评价思想,提出了编制投资项目功能建设标准清单要求,并印发了《关于加强市级政府性投资建设项目成本管控的若干规定(试行)》(京发改〔2019〕990 号)文件,要求行业主管部门分类细化编制市级政府性投资项目功能建设标准清单,明确项目基本功能、建设规模、面积指标、建筑标准、建筑装修、设备设置、智能化系统等清单,作为编制、评估以及审批项目建议书、可行性研究报告、初步设计概算的依据,加强政府性投资建设项目成本管控。

乔长文(2012)认为,功能评价是指从目标成本中确定执行某项功能的最低成本(也称为功能评价值),将获得的实际功能成本与目标成本进行比较,确定目标成本与实际功能成本之差的比率或数值,取最低值进行选择等工作,并从功能现实成本计算、功能评价值计算、功能价值的计算及分析3个方面说明了功能评价的分析步骤。一般而言,功能评价的流程包括:明确各功能的现实成本,并据此计算出成本系数;将功能进行量化处理,得出功能的重要性系数或功能评价值;利用上述数据计算出功能价值;基于功能价值的评估结果,进一步计算出成本降低的潜力或幅度,为后续的优化工作提供明确的方向和依据。

(三)理论驱动评价

理论驱动评价是一种以理论为基础的评价途径,在社会科学和组织科学研究中占主导地位。理论驱动型评价是一种在评价构思、设计、执行、解释和应用中详细整合和使用利益相关者理论、社会科学理论、利益相关者理论与社会科学理论之间的组合理论以及一些其他理论的评价策略或途径(Coryn et al.,2011)。理论驱动评价的核心在于综合运用各种社会科学理论和利益相关者理论,构建一个政策或项目理论框架。这一框架需要明确阐述政策或项目的预期目标、实际行动以及预期目标与实际行动之间的因果机制或干预机制,并以此来指导项目评价实践。

理论驱动型绩效评价包含三大核心环节:构建理论框架,融合社会科学理论与利益相关者理论,阐释政策或项目目标、行动及其因果机制;实证应用实践,在理论框架指引下,设计并执行绩效评价的构思、计划及活动,收集并分析数据,验证理论框架的有效性和政策或项目的实际成效;结果阐释与反馈,依据数据分析,解读政策或项目的实际效果,评估是否达成预期目标,并将评价结果反馈给相关部门或决策者,助力未来政策制定与项目改进。

(四)实证研究评价

实证研究评价,是一种对“事实”深度挖掘的过程,其核心在于系统性地分析政策或项目所产生的实际成效。劳伦斯·纽曼(2007)认为,评价研究是一种广泛使用的应用研究,且被广泛地用于大型科层组织,去发现一个项目、一种新的做事方法、一种营销活动、一个政策等是否有效。施青军(2015)认为,政府绩效评价是对政府活动效率和效果的一种实证性研究。实证研究评价流程侧重于实证主义的研究范式,不仅严密监控过程与结果,还积极采用统计抽样技术以搜集确凿证据。同时,高度重视对资料的深度剖析与解释,并致力于构建具有预测能力的因果关系模型。在方法论层面,实证研究的绩效评价展现出了高度的综合性与创新性。它融合了一系列实证分析技术,如问卷调查、深度访谈、专题小组讨论等定性方法,以及统计抽样、成本—效益分析、准试验研究设计等定量手段。此外,还引入了多元回归分析、运筹学原理、数学模拟模型以及系统分析等高级分析工具,这些技术共同构成了其鲜明的直接试验特征。

具体而言,实证研究评价具备以下三大特点:以实际数据为评价基石,广泛搜集并深入分析海量数据,确保评价的客观性与真实性;注重量化分析,运用数学模型与统计分析等量化手段,对绩效进行精确、客观的评估,提升评价的科学性;强调评价结果的客观公正,整个评价流程均基于实际数据与量化分析,最大限度减少主观臆断与偏见,确保评价结果的公正性。


三、研究型绩效评价的框架和特征

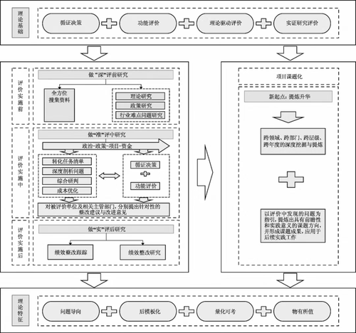
(一)研究型绩效评价的框架基于上述理论,研究型绩效评价的基本框架如图 1:

图 1 研究型绩效评价实施路径图


(二)研究型绩效评价的特征与优势

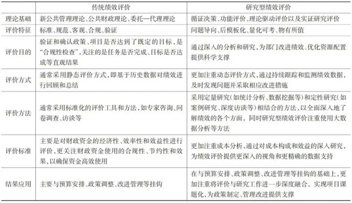
研究型绩效评价改变了以“目标管理”为基础的传统绩效评价的“鉴证”模式,突出了绩效评价的理论分析、实证研究、循证决策、价值分析功能,重视理论研究和咨询。首先,研究型绩效评价强化了理论分析的重要性,通过构建系统的理论框架,为绩效评价提供学术支撑,使得绩效评价不再仅仅停留于对表面现象的评判,而是能够深入挖掘绩效背后的深层次原因和机制。其次,研究型绩效评价还注重实证研究,通过收集和分析大量实际数据,使得绩效评价更加科学、客观,能够更准确地反映政策、项目的真实绩效水平。第三,循证决策也是研究型绩效评价的一大亮点。它强调以证据为基础进行决策,通过收集和分析绩效数据,为管理者提供决策依据,不仅有助于提升决策的科学性和准确性,还能促进资源的合理配置和有效利用。第四,研究型绩效评价还高度重视价值分析功能,通过对绩效数据的深入分析,揭示政策、项目在创造价值过程中的关键节点和潜在风险,为政策优化、项目调整和资源配置提供参考。研究型绩效评价与传统绩效评价的区别见下表:

表 1 传统型绩效评价与研究型绩效评价差异一览表


1.问题导向型绩效评价

研究型绩效评价,要求从打分排序模式,逐步转变为更加注重问题导向。这一转变聚焦于描述性、规范性、因果关系三大核心问题,以全方位、多维度地审视与推动政策、项目绩效的持续改进。描述性问题,如同显微镜下的细致观察,专注于阐述当前正在发生的事情,关注项目执行过程、运行保障、组织关系和利益相关者的观点。这一过程是对现状的鉴证,即对事实的确认,属于合规性审查。规范性问题,是一把衡量活动成效与既定目标之间差距的标尺。通过对比分析“实然”(正在发生的事情)与“应然”(应当达到的标准或目标),来评估项目投入的有效性、活动的执行情况及最终产出的质量。这一过程是对是否达到既定标准的考核,通常用标杆管理、基准管理、绩效基线、成本基线等来确定既定标准。因果关系问题,像是一台精密的探测器,深入探究干预措施与结果之间的内在联系。聚焦于“为什么”,旨在揭示哪些特定因素如何影响最终结果。因果关系侧重于归因分析,主要回答干预措施对结果产生的具体影响,是评估成本效益、投入产出关联性的关键手段与有效工具。施青军、莫仕懿(2024)认为,在当前经济形势下,要以“问题—目标”导向理念为指归,进一步强化预算绩效管理,即在绩效目标管理中,将社会问题作为确定绩效目标的出发点,重点设置成效目标;在绩效运行监控中,重点监测绩效目标(主要是预期成效)的实现情况,同时注重成效与投入、活动之间的逻辑联系;在预算绩效评价中,重点分析和评价预算实施的效果与效率,同时关注其他相关指标。

2.“后模板化”的绩效评价

“后模板化”的绩效评价是指在绩效评价实践中,既利用模板化的评价工具来提高评价的效率和标准化程度,又应结合具体情况进行个性化调整,确保评价结果的准确性和针对性。研究型绩效评价应更加重视“后模板化”的绩效评价。在绩效评价指标体系构建方面,应从共性与个性指标并重向更加侧重于个性指标转变,即从广泛适用的共性绩效评价指标向更加定制化、精准化个性绩效评价指标的跨越。共性指标虽能确保评价的普遍适用性和公平性,但往往难以全面反映评价对象的独特贡献与价值。相比之下,个性绩效评价指标则是根据评价对象的实际情况、绩效目标及特定情境量身定制的,能够更精确地衡量其成效。

3.量化可考的绩效评价

管理学家德鲁克强调没有测量就没有管理。这一观点强调了绩效测量在管理过程中的重要性。绩效测量,简而言之,是对绩效进行量化描述和表征的过程,旨在将绩效以具体、可量化的形式呈现出来,以便于管理和评价。然而,目前多数传统的绩效评价指标往往以定性为主,虽然能够反映一定的绩效情况,但由于其量化可考标准不一,往往难以进行精确的比较和评价。相比之下,研究型绩效评价则更加注重绩效评价指标的量化可考性,通过层次测量法、完成率法、指数法等方法和手段,将定性指标转化为定量指标,从而更加准确地反映绩效水平。

4.物有所值的绩效评价

《项目支出绩效评价管理办法》中强调项目支出评价要对项目支出的经济性、效率性和效益性进行测量、分析和评判。对经济性、效率性和效益性(3E)的评价就是物有所值,强调投入财政资金转化形成公共价值的增值。物有所值绩效评价较早起源于英国,并逐渐从 3E 框架拓展到“最佳价值”和“公共价值框架”(曹堂哲、罗淋,2023)。我国在 2005 年就已明确将成本效益分析方法应用于绩效评价中。近年来,北京、上海、河北廊坊等地率先实践并深化了成本绩效分析的应用,逐步开展了成本绩效分析工作。当前的实践模式中,成本绩效分析与绩效评价往往作为两个独立环节进行,缺乏融合。物有所值的绩效评价强调找到业务活动的成本动因,强调成本绩效分析与绩效评价的融合,在绩效评价中实现“打开成本看业务,优化业务促管理,提升管理促改革”。

(三)研究型绩效评价的过程

研究型绩效评价的实施过程可分为绩效评价前期、评价中期、评价后期三个阶段,具体如下:

1.做“深”评前研究

在评价工作启动之前,深化评前研究,确保研究工作的“深度”。首先,结合部门的核心职责与项目自身特点,全方位搜集党中央、国务院以及地方党委和政府针对评价对象所颁布的相关政策文件,深入理解政策出台的历史背景、政治导向、战略蓝图及具体要求,以及党委和政府的工作重点与人民群众普遍关注的热点、难点。其次,要对这些信息进行深度剖析,强调研究的前瞻视角与实践效用,既要洞察评价对象所在行业的政策动态,又要把握相关部门的发展规划、项目的实施计划等关键要素,确保研究内容既全面又深入,为后续的评价工作奠定坚实基础。例如,在某单位智慧城市建设项目绩效评价开始前,首先,组织相关人员,结合部门核心职责与智慧城市项目自身特点,全方位搜集党中央、国务院以及地方党委和政府针对智慧城市建设所颁布的相关政策文件,包括国家层面的智慧城市发展战略、地方政府的智慧城市建设计划、相关政策解读和实施方案等。其次,仔细研读这些文件,深入理解政策出台的历史背景、政治导向、战略蓝图及具体要求,同时还关注了党委和政府的工作重点与人民群众普遍关注的热点、难点问题,确保研究内容能够紧密贴合实际需求。再次,与国内外智慧城市建设的成功案例、技术发展趋势以及相关部门的发展规划、项目的实施计划等关键要素进行对比分析等,对智慧城市项目的可行性、效益性和可持续性等信息进行了深度剖析,为后续评价工作的实施奠定了基础。

2.做“准”评中研究

在评前深入探究的基础上,紧扣“政治—政策—项目—资金”的核心脉络,制定评价工作方案,清晰界定评价内容、重点及切入点。重点聚焦于以下几项关键举措:一是转化任务清单,将评价工作方案细化为可操作的任务清单,确保每一步骤、每一项任务均明确无误,便于执行与跟踪。二是深度剖析问题,针对评价过程中发现的问题、疑点,采取具体问题具体分析的方法,将重点评价事项置于经济社会发展的大环境中考量,避免就事论事,要深入挖掘问题背后的深层次原因,揭示问题本质。三是综合研判,评价组需对一手资料进行深入加工,对被评价单位的履职尽责情况、国家重大战略部署执行情况、目标任务完成情况等进行综合评估。基于循证决策理念,分析问题的严重程度与风险等级,探究问题的特性、规律及发展趋势,确保问题被深刻理解和全面揭示,同时识别体制性障碍、机制性缺陷及制度性漏洞。四是成本优化。运用功能评价思想,对项目功能进行深入分析与评价,识别并优化低价值功能,实现成本的有效控制。五是提出针对性意见和改进建议。针对被评价单位及相关主管部门,分别提出针对性的整改建议与改进意见,目的不仅在于解决具体问题,重要的是还能通过举一反三,促进管理强化与制度完善,实现评价工作的长远价值。例如,在评前深入探究的基础上,第一,紧扣“政治—政策—项目—资金”脉络,制定详细评价方案,明确了评价内容、重点及切入点,确保评价工作精准聚焦、有的放矢。第二,细化方案为可操作任务清单,明确每一步骤、每一项任务的具体要求、责任人和完成时限。第三,将发现的问题疑点置于经济社会发展的大环境中考量,深挖原因,揭示本质。第四,加工一手资料,综合评价部门履职尽责、战略执行和目标完成情况,识别体制、机制和制度问题,为后续整改提供了依据。同时,对项目功能进行深入分析与评价,识别并优化低价值功能,并通过调整项目设计、优化资源配置等方式,实现成本的有效控制。

3.做“实”评后研究

绩效评价关键在于评价结果的应用和评价问题的整改。这就要求评价组要加强对整改工作的跟踪督促,对整改不及时、没有整改或者没有完全整改的事项要进行研究分析,进一步提出绩效评价整改建议;对因体制机制因素造成整改不力的问题要深入研究,要加强与被评价单位的沟通协调,确保整改成效。单个研究型绩效评价项目的完成并非终点,而是新的起点,需要将评价与研究工作进一步深度融合,实现项目课题化。一是以评价中发现的问题为指引,聚焦工作中的难点、重点及热点问题,深入挖掘这些问题背后的研究价值,提炼出具有前瞻性和实践意义的课题方向。通过深入拓展研究内容,紧密联系工作实际,形成既具针对性又具指导性的课题成果,并将其转化落地应用于实践工作,提高工作效率和质量。二是要充分发挥评价工作在调查研究中的独特优势,对评价成果进行跨领域、跨部门、跨层级、跨年度的深度挖掘与提炼,对分散在不同报告中的同类问题进行系统梳理和综合分析,提炼出具有行业性、政策性的专报信息,并形成高质量的调研报告和课题研究成果,为政策制定、管理改进提供有力支撑。例如,在得出评价结果后,首先,启动整改跟踪与督促机制,被评价单位建立沟通渠道,定期对整改进展情况进行跟踪和评估,对整改不及时、没有整改或者没有完全整改的事项,进行深入研究分析,并进一步提出了绩效评价整改建议。其次,在整改过程中,针对发现的一些因体制机制因素造成的整改不力问题,进行深入调查研究,分析体制机制问题的根源和影响,与被评价单位进行多次沟通和交流,共同探讨体制机制改革的可行性和路径,为项目持续推进提供有力保障。再次,在完成单个研究型绩效评价项目后,以评价中发现的问题为指引,聚焦工作中的难点、重点及热点问题,提炼出具有实践意义的课题方向,同时充分发挥评价工作在调查研究中的独特优势,对评价成果进行跨领域、跨部门、跨层级、跨年度的深度挖掘与提炼,通过对分散在不同报告中的同类问题进行系统梳理和综合分析,提炼出行业专报信息,为政策制定、管理改进提供支撑。

四、以研究型绩效评价推动预算绩效管理提质增效

开展研究型绩效评价,不仅是推动预算绩效管理迈向高质量发展的重要杠杆,更是确保公共资源高效配置、提升政府服务效能的关键举措。为深化这一评价模式,需从以下方面进行优化与强化:

(一)强化研究型绩效评价全流程管理,提高评价绩效

在研究型绩效评价的前期,需深入调研评价对象,掌握基本情况、历史沿革及政策背景,确保评价全面准确;同时,广泛收集资料数据,明确评价目的、范围及方法,提升评价的针对性和有效性。中期应严格执行评价方案,注重数据收集与分析,确保结果客观公正;对发现的问题及时核实确认,保障评价准确性。后期则需扎实开展评后研究,整理分析评价结果,形成报告并反馈相关部门;针对问题提出整改建议,跟踪整改情况,确保问题有效解决;同时,将评价结果作为预算与绩效管理的重要依据,推动财政资金高效合理使用。

(二)强调循证分析,探明作业成本动因

在财政资金绩效评价中,引入循证决策与物有所值理念至关重要。首先,评价过程需以科学证据为核心,借鉴循证决策理念,采用高质量“最佳证据”作为评价基准,并建立科学的证据分级体系,确保决策基础坚实可靠。其次,物有所值思想的引入,要求评价者不仅要关注财政资金的使用效果,更要注重成本效益比,确保资金精准投入。具体操作中,可采用物有所值定量评价,如分析财政资金全生命周期的投入产出比,以实现财政资金的高效利用。

(三)重视个性指标构建,突出行业个性规律

在研究型绩效评价中,应深入推广和实践“后模板化”理念。不仅强调利用模板化工具提升评价效率与标准化,更要重视在具体情境中做出个性化调整。在构建绩效评价指标体系时,应根据评价对象的实际情况、绩效目标及特定情境更多地引入定制化、精准化的个性指标,以更精确地衡量其成效。此外,还应加强对绩效评价人员的培训,提升评价工作人员对“后模板化”理念的理解和应用,确保在评价过程中既能高效利用模板化工具,又能灵活进行个性化调整。同时,应鼓励被评价对象积极参与评价过程,提供真实、全面的绩效信息,为个性指标的制定与调整提供有力支持。

(四)拓宽分析方法,夯实实证研究基础

实证研究评价体系高度重视数据的综合质量,不仅追求数据的丰富性、全面性,更将数据的真实性、可靠性视为核心要素。因此,需要实施多渠道、全方位的资料收集策略,确保数据来源的广泛性和多样性。同时,深度融合大数据分析技术,对海量数据进行深度挖掘与精准提炼,从而准确捕捉部门或项目实际绩效中的关键数据与信息。此外,研究型绩效评价还要求将评价课题化,这就更需要大数据分析技术的支持,以便开展科学的研究设计与严谨的数据分析,确保评价结果的客观性与准确性。

(五)融合鉴证咨询,辅助财政监督功能

在推动绩效评价迈向高质量发展的新阶段,需超越传统的打分、问题识别与建议模式,以鉴证、咨询与财会监督的深度融合为评价重心。实施绩效评价时,既要精准评分、深入剖析问题并提出改进建议,更要拓宽评价视野与深度,通过引入咨询机制,为评价对象量身定制解决方案、策略指导及前瞻性、战略性改进建议,促进其持续进步与发展。同时,加强财会监督,确保评价数据真实可靠、合规有效,为部门财务管理与资源配置提供坚实支撑与保障。

湖南省长沙市天心区书院路9号保利国际广场B3栋29层

0731-82963380

13466308028@139.com

九澧公众号
九澧视频号