曹堂哲 杨威:中国式零基预算的特征和实践路径

发表时间:2025-12-05 14:39作者:曹堂哲 杨威


摘要


本文基于政策文本分析与地方实践案例,系统梳理了中国式零基预算的政策演进、核心特征及实践路径。研究发现,中国式零基预算以“破除支出固化、合理测算预算规模、强化绩效导向”为核心理念,围绕总额控制、配置效率、运营效率和受托责任的核心目标,形成了理念集成技术、问题引导实践与试点推进创新的渐进式发展路径,即通过支出政策清理整合、项目库管理、分类保障机制、全过程预算绩效管理、支出标准体系建设等工具,构建覆盖政府预算、部门预算、财政政策和项目支出的“全方位、全过程、全成本、全绩效”预算管理体系。近年来,零基预算改革成效显著,但也面临着政策统筹不足、成本核算基础薄弱、绩效管理质效有待提升等挑战。未来需进一步深化规划预算、统筹预算、成本预算、绩效预算,完善支出标准体系等,以推动零基预算与中国特色现代财政制度深度融合,提升国家治理效能。

关键词

零基预算   预算管理   成本绩效


一、引言

党的二十届三中全会通过的《中共中央关于进一步全面深化改革 推进中国式现代化的决定》要求“深化零基预算改革”,将零基预算首次写进党的决议。2025年两会期间,零基预算首次写入《政府工作报告》:“开展中央部门零基预算改革试点,支持地方深化零基预算改革,在支出标准、绩效评价等关键制度上积极创新。”这标志着零基预算已从技术工具上升为国家治理现代化的治理机制,影响深远,意义重大。

零基预算是什么,中国是否适用零基预算,深化零基预算改革的路径是什么……围绕一系列问题,学术界和实务界对零基预算的理论与实践多有探讨,且存在一些争议,大致可以分为四个视角:一是乐观派,认为零基预算具有完整的理念体系和明确的程序方法,在推动支出结构优化方面具有显著优势,能够为预算管理的科学化和精细化提供重要支撑,是突破传统基数法的“最佳预算模式”,主张真正的部门预算应以零基预算为基础(肖育才,2007;朱柏铭,2010;申现杰和肖潇,2021;林颖,2023)。二是悲观派,认为我国零基预算由于财政压力、渐进预算惯性与制度环境制约,存在“形似神离”现象,实践中难以摆脱基数依赖,预算结果仍呈现渐进特征(马骏和叶娟丽,2004;王辰和李彤,2011;李玲,2015;杨广勇和杨林,2019;金田和陈晓宇,2020)。三是理念派,认为零基预算的理念和核心策略才是其强大的生命力所在,应该将这种“零基理念”贯穿预算编制全过程(李成威和杜崇珊,2020;杨斌,2021;陈龙和朱永兴,2024)。四是技术派,聚焦改革路径设计,主张将零基预算的优先排序、支出审查、绩效导向等核心要素嵌入现有预算流程,结合中期预算与绩效预算形成互补机制,在不断总结经验基础上对零基预算加以演进(聂丽洁和王俊梅,2004;郑德琳,2016;江月,2020;马蔡琛和孙小雪,2024;李燕,2024;郑涌,2024;曹堂哲,2024)。总体而言,针对我国新一轮零基预算改革来说,现有研究多从概念、理念或国际经验等角度展开研究讨论,对在中国情境下的零基预算体系缺乏基于政策演变和实践沃土的扎根分析和理论总结。

对于零基预算是什么的问题,财政部进行了官方定义阐释:零基预算是指在预算编制时不考虑以往预算安排基数,而是结合实际需求和财力状况,对各项支出逐项审核后,按照轻重缓急安排支出的预算编制方法。并明确指出,零基预算的运用更多为把零基理念融入预算管理,而不是实际层面的“从零开始”编制预算。这一定义和阐述表明,我国的零基预算不同于20世纪70年代诞生于美国的零基预算实践。它已经从一种简单的技术方法上升为“打破支出固化僵化、合理测算预算规模、绩效导向”的预算管理理念。

本文通过内容分析、扎根理论等方法,在与西方国家零基预算比较的基础上,构建了中国式零基预算的实践体系,阐述中国式零基预算的演变、特征、体系构成等内容,即中国式零基预算以打破支出固化和僵化格局,重新逐项审查预算支出为出发点,以强化预算管理总额控制,提升配置效率、运营效率和受托责任为价值,与规划预算、统筹预算、成本预算、绩效预算等现代预算管理方式结合,综合运用事前评估、预算评审、政策清理、跨部门统筹、成本绩效分析等财政管理工具,以项目、政策、部门整体和政府预算层面“破基数、保重点、促统筹、提绩效、核成本、出标准”为实施路径的预算管理体系,零基预算的根本目的是深化现代预算制度改革,提升财政科学管理水平和国家治理能力。


二、中国式零基预算的政策演变及特点

西方国家的零基预算历经了“兴起—中断—重启”的间断式变迁。我国自20世纪90年代中期开始试点以来,零基预算的理念、路径和方法随着财政制度和预算管理制度改革不断丰富完善,整体呈现渐进式发展趋势。从政策文本分析和实践历程梳理可以归纳出我国零基预算的主要特征为理念:集成技术、问题引导实践、试点推进创新。

(一)政策演变:从“有破无立”到“大立大破”

1.改革初探阶段(20世纪90年代初)。20世纪90年代,湖北、海南、河北等省份率先试点零基预算,尝试打破基数依赖,要求部门从“零”编制预算。然而,因缺乏系统性工具,如成本分析、替代方案评估,改革多流于形式,仅实现财政部门对支出规模的初步控制,未触及预算规则重构。预算编制仍依赖基数调整,未形成科学分配机制。本阶段改革“有破无立”的特征较为明显。

2.全面推广阶段(2015—2023年)。2014年修订的新《预算法》确立了统筹兼顾、勤俭节约、量力而行、讲求绩效和收支平衡的原则,要求严格控制各部门、各单位的支出,强调硬化预算约束力。这为零基预算的实施奠定了基础。与此同时,我国进入财政紧平衡状态,工作重心从增量扩能转向了调整存量。零基预算重新回到大众视野,广东、陕西、贵州、天津、甘肃等省市先后出台零基预算改革方案(见表1)。零基预算改革通常由省级部门率先开展试点,并逐步扩大至全省各级政府,实现改革的全面推广。

表1   全面推广阶段中央和地方零基预算相关政策文件

图片

在此过程中,中央提供理论引导,具体实践由地方自主摸索。各省份不断创新,有共性的经验,更多是“八仙过海,各显神通”。部分改革虽未直接采用“零基预算”之名,但实质上已融入其核心理念,如打破基数限制、实施项目优先级排序等。在改革的具体流程上,可以归纳为提前通知组织项目入库、项目评审及分类入库、项目排序、预算编制、执行和监督、评估、动态调整与项目清理退出等环节(廖逸儿和王湘宇,2023)。在这个阶段,工具箱逐步丰富,形成“破而后立”的改革格局。

3.深化改革阶段(2024年至今)。党的二十届三中全会以来,各地响应号召,积极探索深化零基预算改革创新,目前内蒙古、江苏、湖南、吉林、安徽、甘肃等地出台了全面深化零基预算改革方案(见表2)。据公开资料显示,至少13个省份明确提出要在2025年预算编制中采用零基预算模式,形成了中央顶层推进,地方积极创新的“大立大破”的改革局势。

表2   深化改革阶段中央和地方零基预算相关政策文件

图片

(二)核心特点

运用Nvivo 15软件对上述及部分市级层面的30个零基预算的政策文本进行内容分析,可见我国的零基预算实践一直紧紧围绕着“轻重缓急”“量力而行”“标准”“保障”“统筹”“绩效”“分类”等原则(见图1)。

图片

图1   政策文本高频词

与西方零基预算相比(见表3),中国式零基预算在顶层设计上强调理念与技术的集成,通过三阶段的渐进式演变构建出中国式零基预算体系:在预算框架上采取“自上而下”的模式,依托统一分配权和多环节审查实现统筹管理;绩效管理贯穿预算全过程,以支出标准化为基础,覆盖部门、政策及项目多预算主体,形成兼具全方位、全过程、全绩效的预算体系。相较于西方以技术导向、自下而上的模式,中国式零基预算更注重整体统筹与渐进优化的制度韧性。

表3   中国式零基预算和西方零基预算的区别

图片

1.以理念集成技术。零基预算诞生之初,主要作为一种“自下而上”层层排序的预算编制方法,具有繁杂的流程,强调通过精细化手段和标准化操作流程重构预算决策逻辑,但因技术复杂性、政治法律冲突等原因难以实现。相比之下,中国式零基预算在实施总额控制、提升配置效率与运营效率等核心理念引领下,通过回应预算管理实践中不断涌现的财政刚性支出固化、资源配置低效化、绩效责任弱化等问题,按照“破除基数依赖”“强化成本效益”“聚焦战略优先”等核心理念,逐步将绩效预算、规划预算、成本绩效等现代管理工具嵌入预算管理流程。这种体系既可避免西方模式下因技术复杂性导致的执行疲劳,又通过理念的融合支撑起整个预算体系的改革。

2.以问题引导实践。中国式零基预算体系的建构本质上是根植于本土财政实践的渐进演进过程,呈现为“实践问题驱动—工具渐进整合—体系动态生成”的核心发展路径,通过“试点—反馈—修正”的渐进调适机制逐步累积形成零基预算制度体系。这种问题导向、工具适配的整合逻辑,避免全盘移植西方零基预算框架可能引发的制度排异,通过工具层的渐进迭代,实现了理性预算理念与预算管理体制的有机融合。

3.以试点推进创新。中国式零基预算另一显著特征是“中央引导、地方创新”。地方政府作为体系创新的“试验场域”,在中央设定的改革目标与原则框架内,基于经济发展水平、资源禀赋及政策目标差异,形成了多样化的实践模式。江苏、浙江等东部经济发达地区更注重市场化机制创新与管理精细化,强调打破支出固化格局,减少对竞争性领域的财政支出干预,转而通过贷款贴息、政府投资基金、REITs等市场化工具撬动社会资本,同时依托数字化手段推进“绩效全程化”和“支出标准化”改革;湖南、安徽等中部省份则侧重统筹能力强化与区域发展支持,通过清理整合碎片化政策、制定“大事要事保障清单”,重点支持产业升级和公共服务提质,并注重跨部门资金统筹,以缓解财政紧平衡压力;内蒙古、甘肃等经济欠发达地区受限于财力薄弱,改革聚焦基础性保障与预算刚性约束,优先通过清理低效支出、统筹上级转移支付和债券资金强化基本公共服务供给,同时明确必保基本民生支出与政府债务还本付息,注重财政事权与支出责任的匹配,并依托动态调整机制防范支出过度扩张。各地的创新实践体现了零基预算改革“因地制宜”的中国特色。

2024年以来,中央部门对16个部门进行零基预算试点。其特点体现为:以项目分类管理为路径,区分“大事要事类”与“日常履职类”项目,前者依托绩效评估优先保障,后者通过支出标准从严核定;以标准化建设为支撑,推动部门内部标准向财政标准转化,形成统一的预算编制依据;以绩效全周期管理为抓手,将绩效目标嵌入预算编制、执行与监督环节,并通过预算管理一体化系统实现数据互联与流程贯通。中央试点工作兼具示范性与探索性,为全国推广积累制度经验。

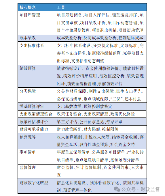
三、中国式零基预算的实践路径

对政策文本进行编码结果如表4所示,可以归纳出我国零基预算改革的主要工具。

表4   零基预算改革工具的政策文本编码分析

图片

这些工具的渐进积累之下,形成了中国式零基预算体系结构,如图2所示。

图片

图2   中国式零基预算体系


(一)全方位格局

中国式零基预算体系形成了在政府预算、部门整体预算、财政支出政策和项目支出层面建立起各有侧重又相互衔接的体系。

表5   中国式零基预算的目标、路径和方法

图片

1.项目层面。零基预算的核心要义是理清钱与事的关系。传统预算模式下,部门预算往往依赖历史基数,导致资金固化、效益低下。中国式零基预算通过重构项目管理体系,打破项目支出基数依赖,以项目库为枢纽,规范和加强项目全生命周期管理,构建“谋、储、筛、控、评”的管理闭环。一是坚持战略导向谋划项目,紧扣国家重大战略、区域发展规划及部门核心职能精准锚定项目方向,通过多维度需求调研和社会意见征集,形成契合经济社会发展需求的储备项目池,确保“项目等钱”而非“钱等项目”。二是建立事前绩效评估体系,将评估结果作为入库前置条件,同步实施财政承受能力论证和风险识别,对低效、重复、不可持续项目实行“一票否决”,确保入库项目兼具政策适配性、实施成熟度与经济效益性,实现“零基优选”。按照“谋划一批、储备一批、实施一批”的梯度推进原则,通过滚动更新机制动态优化项目结构,为预算编制提供高质量项目供给。三是项目执行实时监控,从财政资金分配、拨付到使用全过程监督。确保预算一旦获批,项目就能迅速实施,形成实物工作量,杜绝资金沉淀;定时监测资金使用进度,防止出现“半拉子工程”。四是进行绩效管理,做到“花钱必问效,无效必问责”,并与预算安排挂钩。

例如,针对大部分项目库仅为“项目清单”,且项目数据不共享等问题,内蒙古自治区在零基预算改革实践中,创新构建了以“1+6+N”全生命周期管理体系为核心的自治区级项目库,该系统从项目申报、评审、资金拨付、建设实施、绩效评估到立档建册六个维度建立标准化管理闭环,将企业、单位、部门、财政用户纳入统一平台,实现跨部门数据共享与动态监控,通过汇聚“N类数据要素”,建立数据中心,综合分析展示项目建设管理情况,提供精准决策建议。2024年精准拨付13.73亿元惠企资金直达2100家企业①。

2.政策层面。在财政支出政策层面,统筹存量、增量政策是实现财政资源优化配置、提升资金使用效益的核心路径。当前我国财政支出政策体系普遍存在三大困境:其一,政策碎片化引致资金使用分散化,表现为跨部门同质化补贴、区域间重复性建设;其二,政策刚性固化导致支出规模膨胀化,传统“基数+增长”模式下形成的“僵尸政策”与到期未退项目持续挤占财政空间;其三,政策绩效模糊化造成资金效益衰减,政策目标与执行效果脱节。

在存量政策治理层面:一是加强支出政策清理、整合和评价。推进跨部门资金整合,破解支出政策碎片化、重复化难题,实现资金配置从“撒胡椒面”向“握指成拳”转型,如江苏省对方向相近、用途类同的专项资金实施优化整合,将85项涉企专项资金优化为65项,建立项目查重机制和涉企信息系统防范多头申报②。二是针对政策“只增不减”的路径依赖,建立“定期体检+强制退出”清理机制,依托强制性退出规则破除政策存续惯性,如内蒙古规定专项资金预算一年一定,执行期限原则上不超过3年。未定执行期限项目,要逐项明确执行期限。编制2025年预算时,对执行超过3年的专项资金逐项清理。

增量政策要加强事前绩效评估和财政可承受力评估,完善财政支出政策全周期预算绩效管理。加强事前绩效评估,强化绩效目标申报,事中监控绩效目标实现程度,事后开展绩效评价,并与预算安排挂钩。如:广西明确对2000万元以上的新增(续期、调整)重大政策或项目进行事前评估,由业务、行业、绩效、管理等领域的5—7人组成专家审核组进行初审,然后由财政厅牵头组建成本绩效专家组进行成本绩效审核,在审核2023年广西壮族自治区本级新增项目和政策时,共对90个项目进行事前绩效评估,共核减不合理预算申请16.7亿元③。宁波市理顺事前评估“编、审、用”机制,实现了新增政策和项目事前绩效评估广覆盖。北京通州等地探索事前功能评估;上海浦东、海南三亚、河北廊坊和邯郸等地实现事前评估、评审和成本绩效分析融合等。

3.部门预算层面。在部门预算层面,中国式零基预算的实践具有以下特征:一是建立分类保障机制,如珠海市按照预算安排的重要性进行分类保障,足额保障中央及省定“三保”、民生政策、基本公共服务相关项目,重点保障“百千万工程”、新质生产力、招商引资、绿美珠海相关项目,按绩效优劣、事项轻重缓急等对其他项目进行排序④。二是完善支出标准体系,探索建立不同行业、分类分档的项目支出标准体系,健全完善基本民生支出标准体系。将其作为预算编制的基本依据,定期进行评估,及时修订和完善标准。推进财政支出标准体系建设,可以克服零基预算编制过程中项目申报不规范、预算审核不精细、基本支出挤占项目支出等问题,充分发挥支出标准在预算全过程管理中的基础支撑作用。例如:浙江省建立24类39项基本支出预算标准和48类186项项目支出预算标准,基本形成“边界清晰、科学全面、动态调整”的支出标准体系。三是做好零基预算评审工作。山东省潍坊市制定了《潍坊市预算评审管理实施办法》,将“零基评审”确立为评审方法的核心指导原则,构建起评审员初审、多部门联动预评议、专家复核定案的评审体系。经过一年多实践应用,该市对28个项目实施了“零基评审”,审减值1.31亿元,审减率高达15.73%⑤。目前,中央部门的零基预算试点工作的重要环节也是在部门整体零基预算评审:其一,项目清理。以职能目标为导向,按“职责—目标—任务—项目—经费”逻辑逐级梳理预算项目,打破部门壁垒,进行同类合并与简化,如生态项目从82个合并削减到30个。其二,绩效评估、评价和评审。对新增项目进行事前绩效评估和预算评审,对存量项目开展绩效评价,通过预算评审核定合理预算规模。其三,规范管理。通过职能、项目、资金的精准匹配,倒逼部门从“被动花钱”转向“主动控效”,增强部门主体责任。

4.政府预算层面。政府预算层面要建立重点领域和项目清单及限额,强化总额管控,优化支出结构。按照领域分类,通过清单管理,将分散的支出项目进行整合,并按照财力承受能力确定领域支出限额,按照轻重缓急的优先性排序确保预算支出的效益性。以山东省济南市为例,除“三保”及债务还本付息的刚性保障支出外,其他支出按照“公共服务、产业发展、城市运行、重点建设”领域划分为“四张清单”,实现支出领域全覆盖;按照“分支领域+政策任务+具体支出项目”三层结构进行分级管理,打破条块分割、各自为战的传统预算编制模式;通过综合考虑政府财力情况,确定四张清单控制限额,从“支持部门”向“支持领域”转变⑥。

(二)全过程管理

中国式零基预算体系的突出特征在于将零基理念融入预算管理全链条,形成以预算编制为龙头,贯穿事前评估、评价结果应用、财政存量清理全过程的零基预算体系。在政策维度形成“政策清理整合—政策评估—预算安排—绩效评价—政策清理整合”闭环;在项目维度上,构建“项目入库—优先性排序—预算编制—执行监控—绩效评价”的全周期管理;在部门预算层面上,形成了“政策—职能—任务—项目—预算编制—执行—决算”闭环,从源头上统筹预算,编制上参考支出标准进行零基预算评审、分类保障,执行中开展绩效运行监控,决算阶段开展部门整体和重点项目绩效评价,将评价结果与来年预算安排挂钩。

(三)全绩效驱动

将绩效理念全面融入零基预算全过程,以预算绩效管理各环节服务零基预算改革。统筹预算评审和财政承受能力评估等,开展事前绩效评估和绩效目标管理,为零基预算编制把好绩效关口,从根源上“破基数”。通过建立绩效计划制度,聚焦党委政府重大战略部署和民生底线,明确“保重点”的领域和方向。通过完善跨部门预算绩效管理,提升财政资源统筹能力。通过绩效运行监控和重点绩效评价,将结果运用于预算编制,为新一轮零基预算提供绩效信息和参考依据。

(四)全成本核算

零基预算要求合理测算预算规模,离不开全成本核算和开展成本预算绩效管理。成本预算绩效管理强调“先有成本、再有预算”,将“明服务、核成本、评绩效、出标准、调机制、促管理”的理念贯穿预算全流程:事前绩效评估强化功能分析与成本比较;事中监控注重成本控制;事后评价结合成本核算与效益分析,将结果用于预算调整、标准制定及政策优化,形成“物有所值”的闭环管理机制,为零基预算提供可量化、可调整的依据,强化高质量发展的治理基础。


四、中国式零基预算改革未来展望

实践证明,中国式零基预算在预算总额控制、配置效率和运营效率等方面取得了显著成效。但仍存在一些亟须完善的地方,如:重大战略部署、专项资金、部门预算、项目预算之间统筹不够充分,预算绩效评价结构运用不够充分,全成本核算基础薄弱,支出标准不够完善,预算安排与绩效评价“两张皮”等。针对上述问题,我国深化零基预算改革可以持续从以下方面发力。

(一)重构财政支出政策体系,完善规划预算

政府层面要强化对预算编制和财政政策的宏观指导,强化跨部门、跨周期、跨层级的资金统筹,打破部门壁垒,重新建立支出政策管理体系。按政策文件、支出功能、分支领域分类梳理支出政策,将原属于不同职能领域的支出按政策目标重新归类,形成“分支领域+政策任务+具体支出项目”三层结构的立体化预算视图,化解政策多头管理、重复投入问题,强化跨部门协同,推动预算编制从“部门分块”转向“功能聚合”。将总量限额、部门限额延伸至政策限额,不同领域按照财政可承受能力设置预算上限。通过政策总量、结构、方向、方式等方面的优化,实现财政支出更加精准、有效、可持续。

(二)强化部门零基预算评审,提升科学管理

实施分类分层评审,将部门预算项目划分为大事要事类、基本支出类、部门履职类三类,按“保基本、促重点、压冗余”原则差异化设置评审标准,重点对新增和发展性项目开展必要性、可行性论证。构建竞争性分配体系,建立“事前绩效评估+成本绩效分析+功能评估+财政可承受能力评估”融合的体系,通过量化评价项目立项必要性、投入经济性、绩效目标合理性、实施方案有效性及筹资合规性,形成“多中选好、好中选优”的优选机制。深化成本绩效分析,在评审中嵌入成本核算方法(如标准成本法、作业成本法),从成本结构、投入产出比、节约潜力等维度生成分析结果,推动同类项目在统一尺度下横向可比、动态优化。强化专家协同与结果应用,将评审结果与预算安排刚性挂钩,倒逼部门提升项目谋划质量与资金配置效率。

(三)提升预算绩效管理质效,深化绩效预算

一是扩展预算绩效覆盖范围。预算绩效管理要从项目层面向支出政策和管理拓展,将项目层面的绩效理念和标准升级为政策层面的绩效理念和标准。二是优化评估机制。在事前环节整合“财政承受能力评估、功能评估与绩效评估”形成“三评合一”体系,实现“评绩效、析功能、审财承”的一体化。三是以财政资源和政策目标匹配为核心,建立健全重大财政支出政策监测评价体系,实现一个重大专项政策、一套绩效指标、一套监测评价体系,以监测评价指标为导引,开展年度重点绩效评价和中期绩效评价。四是探索研究型绩效评价,将评估评价结果实质性嵌入政府议事和决策流程。

(四)推开成本预算绩效管理,完善成本预算

推开成本预算绩效管理需以“物有所值”为核心,将成本与绩效理念深度融入预算全周期管理。通过分行业分领域建立成本基线、绩效指标及支出标准体系,强化事前成本效益分析与动态评估,打破基数依赖和支出固化;依托跨部门协作和“一类事”统筹整合,推动资金向重点领域精准配置;同步夯实成本核算基础,完善公共服务、成本定额及财政支出“三维标准”,构建“预算核成本—执行控成本—评价出标准”的闭环机制。通过科学化、精细化的成本绩效管理,实现财政资源从“被动分配”向“精准适配”转型,破解碎片化支出难题,提升政府治理效能和资金使用效益。

(五)全面推进支出标准建设,实现标准科学

标准科学是现代预算制度和零基预算的重要特征及内在要求。完善项目标准文本建设,健全涵盖公共服务标准、投资建设功能标准、作业成本定额标准和财政支出标准体系的科学标准体系,形成广覆盖、多指标、可调整的支出标准系统。强化数据分析运用,推动预算管理一体化系统更加智能化,提升预算管理效能,完善标准科学的预算制度,优化零基预算编制。

湖南省长沙市天心区书院路9号保利国际广场B3栋29层

0731-82963380

13466308028@139.com

九澧公众号
九澧视频号